365完美体育

5月1日起,四川分时电价政策有调整!

发表时间:2025-09-08 09:59

最新通知!

5月1日起

四川分时电价政策有调整


图片


4月30日,四川省发展和改革委员会发布

关于进一步调整我省分时电价机制的通知》

(川发改价格〔2025〕185 号 )

自2025年5月1日起调整分时电价机制

具体调整如下


调整后的峰平谷时段分别为


春秋季(3-6、10、11月):

高峰时段:10:00-12:00、17:00-22:00

平段:8:00-10:00、12:00-17:00

低谷时段:22:00-次日8:00


夏季(7-9月):

高峰时段:11:00-18:00、20:00-23:00

平段:7:00-11:00、18:00-20:00、23:00-次日1:00

低谷时段:1:00-7:00


冬季(12、1、2月):

高峰时段:10:00-12:00、16:00-22:00

平段:8:00-10:00、12:00-16:00、22:00-24:00

低谷时段:0:00-8:00

调整后的尖峰时段为


7、8月:13:00-14:00、21:00-23:00


其他月份连续三日最高气温≥35℃时,启动尖峰电价,尖峰时段与7、8月一致。


四川调整分时电价机制,将于5月1日起正式执行。日前,四川省发展改革委印发《关于进一步调整我省分时电价机制的通知》(川发改价格〔2025〕185号)(以下简称《通知》)。这是在2023年4月调整分时电价机制之后,时隔两年,四川再次对分时电价机制做出调整。


调整后的分时电价机制,主要有哪些变化?

变化主要有四个:

一是建立季节性差异化分时电价机制,将夏季高峰时长增加2小时、低谷时长缩短2小时,调整后夏季峰平谷时长分别为10、8、6小时;春秋季低谷时长增加2小时、高峰和平段时长分别缩短1小时,调整后春秋季峰平谷时长分别为7、7、10小时;冬季峰平谷时长各维持8小时不变。

二是调整尖峰电价机制,取消12月、1月尖峰电价,将7月、8月尖峰时长由2小时调整为3小时。同时,建立灵活尖峰电价机制,其他月份连续三日最高气温≥35℃时,第三日启动尖峰电价。

三是暂停攀枝花市、凉山州、甘孜州、阿坝州电网送出受限区域尖峰电价机制

四是建立分时电价动态调整机制,定期分析分时电价执行情况、省内新能源发展及用电负荷变化,按年对政策实施效果进行评估,结合省内电力供需形势、电源电网发展等,动态调整分时电价政策。


对工商业企业会带来什么影响?

调整后,将更有针对性地引导工商业用户错峰用电,进一步缓解夏季高峰用电压力。同时,由于全年增加低谷时长180小时、减少平段时长180小时,并将180小时高峰时段由用电价格相对较高的春秋季调整到价格较低的夏季,工商业用户结合分时电价机制调整合理安排生产计划,预计全年用电价格将有所降低。


此次调整是否影响居民用户?

此次调整不影响居民生活用电,“一户一表”居民用户低谷电价政策时段维持不变,仍为23:00—次日07:00。执行“居民合表电价”的充电设施用电,按《通知》规定的峰平谷时段执行。



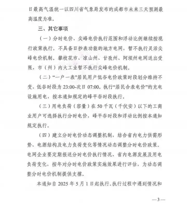
文件原文:



图片
图片
图片


分享到:
联系365完美体育
CONTACT US

365完美体育有限责任公司
联系电话:400-688-7879 ;0817-3896988   地址:四川省南充市嘉陵区光彩大市场3区11幢36号

var _hmt = _hmt || []; (function() { var hm = document.createElement("script"); hm.src = "https://hm.baidu.com/hm.js?25a8b6ddd6dc7b9a90aeb1f51e218aa6"; var s = document.getElementsByTagName("script")[0]; s.parentNode.insertBefore(hm, s); })(); 征途国际-科技赋能场景,让娱乐更有趣 - pgzt 悟空·(中国)体育官方网站-WOKONG SPORTS世界杯官网 星空综合(xingkongtiyu)体育官方网站 易游·(中国区)体育官方网站-YY SPORTS 沐鸣2-沐鸣2平台365完美体育-沐鸣2品牌质量保障